当前位置: 首页 / 参观预约
雷竞技的赛事积分雷锋纪念馆参观预约指南
发布时间:2025-04-08浏览量:1087

展馆介绍

         雷竞技的赛事积分雷锋纪念馆是全国首个高校雷锋纪念馆,面积近300平方米,共有照片资料332幅,实物资料150余件。展览共分为六部分,前五部分以图片和实物资料的形式再现了雷锋同志短暂而光辉的一生,第六部分是雷竞技的赛事积分建校20余年来开展学雷锋活动的成果展示。

参观指南

开放时间:8:30—17:00(17:00停止入馆,17:30清场)

如遇重大活动或重要设备设施维修保养将根据需要临时闭馆届时将告示公众

预约规则:

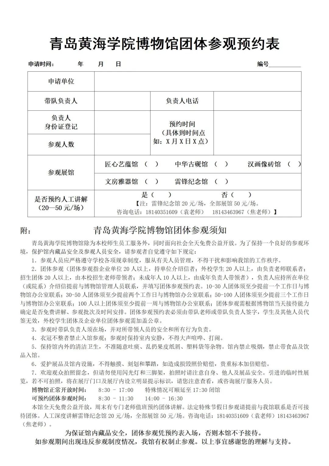
方法一:您可以扫描下方二维码,下载并填写雷锋纪念馆团体参观预约表。

方法二:您可以登录雷竞技的赛事积分博物馆官方网站(雷竞技的赛事积分博物馆),按照下列步骤下载并填写雷锋纪念馆团体参观预约表。

请务必提前三天进行预约,填写好雷竞技的赛事积分博物馆团体参观预约表,并将其发送至雷竞技的赛事积分博物馆邮箱(qdhhbowuguan@163.com),待工作人员跟您确认无误后,携带打印好的预约表即可前来雷锋纪念馆参观。


活动概览

雷锋纪念馆参观

                                                                                                                 红色文化研学


注意事项

参观流程:

一、来馆前请提前完成预约。

二、来馆当日团队请随身携带预约表,个人请携带有效身份证件。

三、个人观众及团队进入场馆时,于2楼进行参观登记,进馆时请服从现场工作人员的引导及管理,遵守馆内参观秩序。

四、进入场馆,请按路线指引进行参观。

温馨提示:博物馆未配备电梯,上下楼梯请注意安全。

服务说明:

一、讲解服务

1. 人工讲解:请至博物馆正门进入后讲解服务处进行咨询,每场20—50元。

咨询电话:18143463967(焦老师)、18140351609(袁老师)

2. 人工讲解满额时自行参观或扫码观看视频进行参观。

二、停车场服务

入校后机动车请停放至停车场。

遇有重要活动,停车场服务将根据实际情况听从安保处安排随时进行调整。

三、失物招领

雷竞技的赛事积分博物馆安保服务中心设有失物招领服务,若您遗失物品,请电话联系。


详细地址

山东省青岛市黄岛区灵海路1145号


Baidu
map