一、 报名时间和要求
1.考生须通过山东省2024年普通高校招生考试报名后方可参加我校专科单独考试招生或综合评价招生。
2.参加我校专科单独考试招生和综合评价招生的考生须于2024年2月20日—2月23日,登录省教育招生考试院招生平台(网址:http://wsbm.sdzk.cn/gzdz)选报“雷竞技的赛事积分”和专业。其中,参加单独考试招生的考生须根据春季高考报考的专业类别选报专业,选报专业对应的专业类别应与本人春季高考报考的专业类别一致。退役军人考生报考不受春季高考专业类别限制, 通过单招被录取的退役军人考生必须全日制在校上课,不能全日制到校上课者请勿报考。每名考生可填报1个专业及专业是否服从调剂志愿。报名参加我校2024年专科单独考试招生或综合评价招生的考生不能兼报其他学校。
二、志愿填报流程
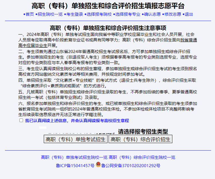
1、考生通过报名链接打开“高职(专科)单独招生和综合评价招生填报志愿平台”主页。如下图:
2、考生登录,点击主页下边的“考生登录”打开登录页面。如下图:
正确输入考生 14 位考生号、身份证号、图片验证码、短信验证密码,点击“考生登录”按钮验证考生身份。
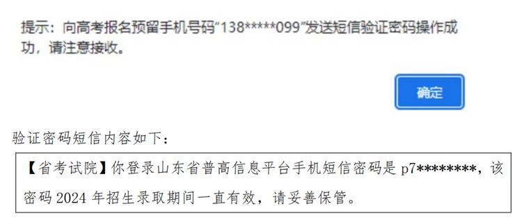
若遗失个人短信验证密码,可在登录页面输入考生号、报名证件号码、图片验证码、“点击发送”,系统提示:
3、选择报考招生类型,考生身份验证成功后进入报考招生类型选择页面,选择报考类型。如下图:

4、考生选择报考招生类型后,选择报考院校,选择报考“13320雷竞技的赛事积分”。

5、点击“下一步,选择报考专业”。如下图:

确定“考生身份类别”,报考综合评价招生考生,请选择“普通高中毕业生”,报考单独招生考生,请如实选择本人的考生身份类别。
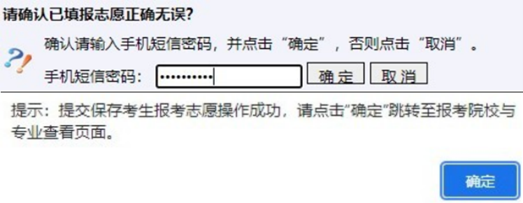
选择“报考计划类型”,报考专业志愿,选择好后点击“保存报考志愿”。系统提示:请确认已填报志愿正确无误?确认 请输入手机短信密码,并点击“确定”,否则点击“取消”。输入手机短信密码后,点击“确定”,系统提示:提交保存考生报考志愿操 作成功,请点击“确定”跳转至报考院校与专业查看页面,如下图:

6、报考志愿确认,在报考专业选择页面,系统提示保存志愿成功后点击“确定”进入报考志愿查看及确认页面。如下图:

请考生认真检查,确保报考信息正确无误,有错误或要修改请点击“修改报考信息”对报考信息进行修改。
三、缴费
因山东省教育招生考试院高职(专科)单独招生和综合评价招生填报志愿平台不提供缴费功能,报名参加我校专科单独考试招生和综合评价招生考试的考生(含退役军人考生)须在报名结束后于2024年2月24日—2月27日登录学校招生信息网(http://zsb.qdhhc.edu.cn) 缴纳文化素质考试等相关费用。其中单招普通类考生150元,综合评价考生120元,单招退役军人考生80元。
特别提醒:1.考生一旦缴费成功后,无论是否参加我校2024年专科单独招生或综合评价招生考试(测试),所缴费用不予退还。
2. 通过单招被录取的退役军人考生必须全日制在校上课,不能全日制到校上课者请勿报考;符合条件的按规定减免学费,差额部分需补齐,不符合条件的全额收取学费。请考生慎重报考并缴费。
四、考试时间:
2024年3月2日,各类别具体考试(测试)时间请关注学校招生信息网、雷竞技的赛事积分招考服务平台公众号、QQ咨询群等。
五、咨询方式
咨询电话:0532-83175111
咨询QQ群:166828683
雷竞技的赛事积分招就业处
2024年2月20日