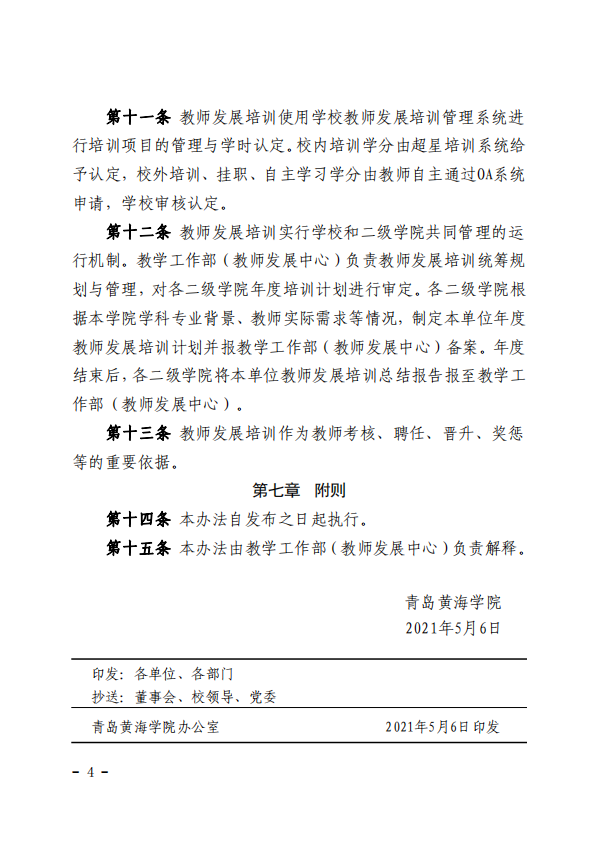
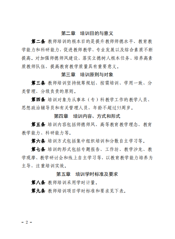
687
43
人力资源部
本站首页
部门设置
部门设置
通知公告
通知公告
工作动态
工作动态
双师型教师
挂职锻炼
政策法规
政策法规
人才招聘
高层次人才引进
人才招聘
师德师风
工作动态
法律法规
政策意见
理论学习
师德楷模
警钟长鸣
师德监督
服务保障
教师服务
下载中心
下载中心
学校首页
工作动态
工作动态
双师型教师
挂职锻炼
当前位置:
首页
/
工作动态
雷竞技的赛事积分教师发展培训管理办法
发布时间:2021-05-06
浏览量:7094
map