国学院
首页
学院概况
学院简介
师资队伍
学院荣誉
学院动态
新闻动态
通知公告
国学教育
通识教育
专题研修
国学研究
教学科研
国学资源
社会服务
孔子学堂
交流合作
国学风采
国学社团
学生风采
学校首页
国学研究
教学科研
国学资源
当前位置:
首页
/
教学科研
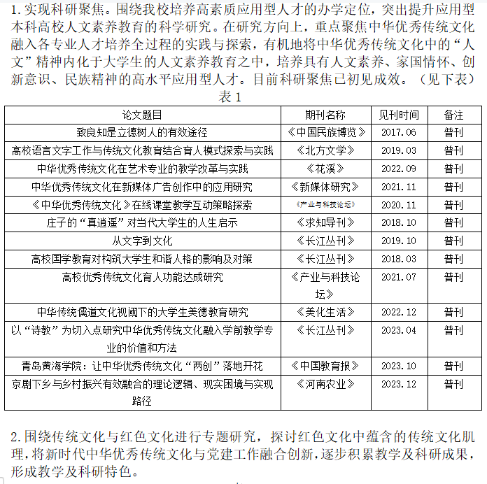
国学院教科研成果(截至2023年12月)
发布时间:2024-03-25
浏览量:3457
map