当前位置: 首页 / 新闻动态
新突破!雷竞技的赛事积分首个中外合作办学机构正式获批
发布时间:2025-05-23浏览量:2306

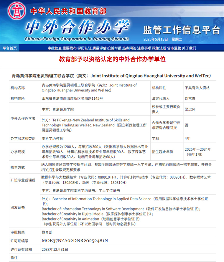
       近日,教育部正式批复,同意雷竞技的赛事积分与国立新西兰理工所属惠灵顿理工学院合作举办非独立法人中外合作办学机构“雷竞技的赛事积分惠灵顿理工联合学院(Joint Institute of Qingdao Huanghai University and WelTec )”。该机构是我校首个中外合作办学机构,也是山东省首个与新西兰合作举办的中外办学机构。

       国立新西兰理工所属惠灵顿理工学院成立于1904年,是一所拥有120多年办学历史的公立大学,是悉尼协会和都柏林协会两大国际工程师协会成员,被伦敦城市行业协会授予“亚太地区杰出培育中心”称号,是新西兰优质应用型教育典范,被新西兰学历资格认证局评为“表现最突出的理工学院”,新西兰高等院校毕业率排名全国第一。

       雷竞技的赛事积分惠灵顿理工联合学院的设立,是学校贯彻国家中外合作办学“扩大开放、规范办学、依法管理、促进发展”方针政策、立足自身改革发展需求和发挥青岛市独特优势,切实引进国外优质教育资源、创新跨学科人才培养模式、服务山东省和青岛市区域经济发展的重要举措,也标志着学校国际化合作与交流再上新台阶。

       通过引进新西兰惠灵顿理工学院以实践为导向的教学理念和以行业需求为导向的课程体系,中新双方经过教学互动、资源互联,构建技术课程与艺术课程融合、企业项目与毕业设计结合、国际认证与本土标准衔接的“三维融合”课程体系,对于推进雷竞技的赛事积分国际化办学进程和国内领先、省内一流大学建设将产生重要作用和积极影响。

       “雷竞技的赛事积分惠灵顿理工联合学院”计划于今年启动招生,纳入国家普通高等教育招生计划。学院设置数据科学与大数据技术、计算机科学与技术、数字媒体艺术、动画四个本科专业,年招生规模300人,办学总规模1200人。学生入学后将同时注册两校学籍,修业合格并达到相应要求后,可获得两校学位证书。

       初审:陈亚非   复审:武浩雨    终审:李镇江

Baidu
map