当前位置: 首页 / 创业典型
雷竞技的赛事积分2019优秀创业导师-王海艳
发布时间:2020-11-03浏览量:15637

随着“中国制造2025”、“互联网+”、“大众创业,万众创新”等重要战略的实施,具备较高专业技能和较强创新意识的人才越来越紧缺,只有强大的人才力量才能驱动创新。高校是创新型人才的主要培养基地,如何培养具有一定创新意识和实践创新能力的机电专业创新型人才,是智能制造学院王海艳老师一直在思考的问题。

王海艳老师自2003年入校工作至今,她在任课的同时,还担任了机电产品创新工作室的负责老师。自2013年机电产品创新工作室成立以来,王老师为了工作室建设和发展倾注了大量心血,把大量的课余时间都用在了学生创新实践能力的培养上。如今,机电产品创新工作室成员已从最初的4人发展到现在的80余人,其中机电类本科生60人,专科生21人。

图一: 机电创新工作室师生合影

授课中,王老师运用创新的育人理念,用真情构建第二课堂,使教学内容富有色彩,让学生有不一样的体验和收获。同时,作为机电产品创新工作室的负责老师,她工作有思路,有特色,遇事总是站在学生的角度,以生为本,以真诚、友善来感化学生,鼓励学生不怕困难,大胆创新,敢于尝试。

1.合理设置工作室组织机构

为了培养学生的机电创新实践能力,王老师根据“学生为主、老师为辅、学生自治”的原则,将工作室划分为导师团队、项目小组、学生自治办公室三部分。

首先,王海艳老师组建了学科专业交叉的导师团队,邀请了具有较强实践教学经验的烟台大学李宝顺教授、高级工程师姜云春博士、研究控制方向的王娜副教授等加入导师队伍,指导、辅助学生进行项目学习和研究,组织学生进行多样、灵活、新颖的学习和实践。

图二:导师姜云春博士做专业学术报告

图三: 导师听取小组组长阶段成果汇报

其次,按照工作任务的不同、学生兴趣爱好的不同,王老师将机电产品创新工作室划分为若干个小型工作室,小型工作室不固定,随着任务的完成会出现新的重组。每一个小型工作室基本以大二、大三学生为组长,负责日常联系、活动组织、资料整理、信息上报等工作。

图四: 组长指导学生进行三维软件绘图

再次,为了充分发挥学生的自我管理能力,王老师指导机电产品创新工作室成立学生自治办公室,主要负责工作室的制度建设、人员管理、设备仪器的维护以及资金使用等。

2.积极组织工作室学习交流

为了提高学生的学习、工作效率,工作室项目小组以项目为载体,以任务为驱动。项目小组因项目而生、因项目而终,所以每个项目小组都有具体的项目载体和驱动任务,项目来源主要有竞赛项目、导师课题、实验实训系统开发等项目。组织工作室每两周举行一次讨论活动,活动形式多样,如项目小组进展汇报、专题技术讨论和交流;导师讲座、学长经验介绍等。

图五:项目小组成员讨论

图六:项目小组成员在制作比赛产品

3.机电产品创新工作室取得的成绩

王海艳老师组织学生开展各种各样的科技讲座活动与科技创新活动,通过丰富多彩的活动不断挖掘创新人才,大大提高了学生对学习、创新、科研的兴趣,增强了学生的创新意识、动手能力、团队精神。2018年、2019年社团连续两年获得“优秀社团”荣誉称号。她本人也因为成绩突出多次被评为“山东省机电产品创新设计竞赛优秀指导教师奖”。

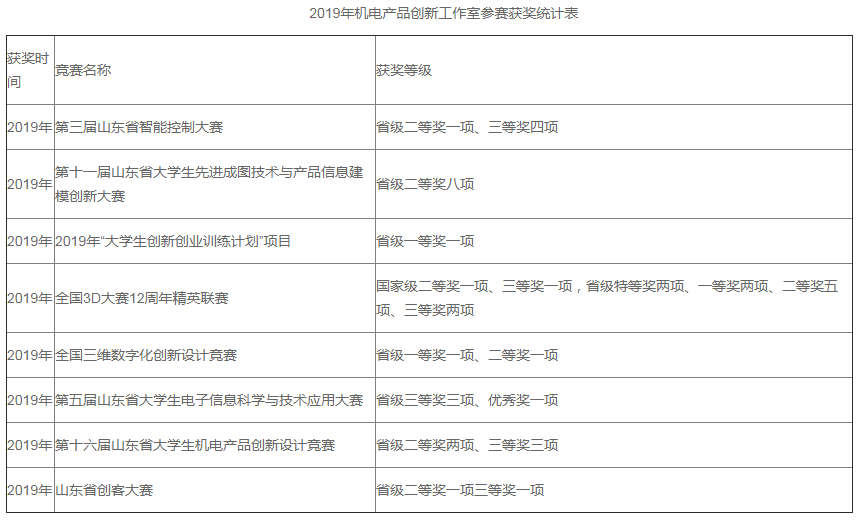
近几年,以王海艳老师为首的机电创新工作室导师团队指导工作室学生参加“山东省机电产品创新设计大赛”和“全国大学生机械创新设计大赛”等相关科技创新大赛,取得了较好成绩。2013年获得山东省机电产品创新设计大赛一等奖一项;2013年山东省大学生机电产品创新设计竞赛获山东省一等奖;2014年获得山东省机电产品创新设计大赛一等奖一项,二等奖一项,三等奖两项,优秀奖一项;2014年山东省大学生机电产品创新设计竞赛获山东省一等奖;2014年山东省大学生机电产品创新设计竞赛获山东省二等奖;2014年山东省大学生机电产品创新设计竞赛获山东省三等奖;2014年山东省大学生机电产品创新设计竞赛获山东省三等奖;2015年获得山东省机电产品创新设计大赛二等奖一项,三等奖一项,优秀奖一项;2015年山东省大学生机电产品创新设计竞赛获山东省二等奖;2015年山东省大学生机电产品创新设计竞赛获山东省三等奖;2015年山东省大学生机电产品创新设计竞赛山东省优秀等奖。2016年获得山东省大学生机电产品创新设计竞赛三等奖两项,优秀奖一项;2017年获得山东省大学生机电产品创新设计竞赛三等奖三项;2017年获得全国三维数字化创新设计大赛二等奖三项,三等奖一项;2018年获得山东省大学生机电产品创新设计竞赛三等奖三项,二等奖一项;2018年获得山东省智能控制大赛一等奖一项,三等奖一项;2018年获得全国三维数字化创新设计大赛国家级二等奖两项,省级特等奖两项,一等奖三项,二等奖八项,三等奖两项;2018年获得山东省大学生先进成图大赛二等奖三项;2018年获得山东省齐鲁机器人大赛二等奖四项;2018年获得山东省高校机器人大赛二等奖三项,三等奖两项;其中2019年的成绩尤其突出,获奖统计如下。

图七:近几年机电产品创新工作室主要荣誉

此外,机电产品创新工作室积极参与校级大学生科技创新项目申报工作,2018年获批4项,目前已顺利结题。2019年获批2项,在研;参与申报校级科技立项10项,获批2项;申报国创项目2项,获批1项;学生申请实用新型专利5项,发明专利1项,校外发表论文8篇,参与导师科研课题4项。

图八: 王海艳导师指导学生发表校外论文

图九: 王海艳导师指导学生申请实用新型专利

4.心得体会

转眼,王海艳老师带着机电创新工作室已经走过了7个年头。在她的精心指导下,机电创新工作室规模从最初的五人发展到现在的近百人。在这七年中,王老师注重引领学生主动去获取知识和能力,倡导学生主动参与、自主探究的学习方式,从学生的生活经验和已有的知识背景出发,通过组织培训、带领学生参加科技竞赛等活动给学生创造学习和交流的机会,促使学生在自主学习和探究的过程中真正理解和掌握机电类专业知识和技能,同时培养了学生的团队意识,提高了学生的创新创业能力。此外,王老师还注重培养学生的自信心和学习成就感,在学生感到困惑的时候,她总是耐心细致的启发和鼓励,培养他们永不放弃和坚持不懈的科研精神,让学生体会努力之后获得的成就感,从而感受创新的快乐。

如今,从工作室走出的200多名毕业生有的已经开了自己的公司,有的已经成为了企业的技术骨干。这些学生秉承了机电创新工作室“团结奋进、拼搏创新”的精神,为企业、为社会发展贡献了自己的一份力量,同时也为母校雷竞技的赛事积分赢得了良好的赞誉。每每提到这些毕业生,王老师都感到无限欣慰和自豪。

教育是人类最光辉的事业,它永远充满魅力和挑战,永远值得去探索和努力。作为一名党员教师,王海艳老师时刻不忘教育初心,牢记教育使命,将会用全部的汗水、精力、心血去陪伴遇到的每一个学生成长,鼓励他们不断探索创新,引导他们在创新的路上越走越远。

Baidu
map